○加美町特定公共賃貸住宅条例施行規則
平成15年4月1日
規則第125号
(趣旨)
第1条 この規則は、加美町特定公共賃貸住宅条例(平成15年加美町条例第208号。以下「条例」という。)第29条に基づき、条例の施行に関し必要な事項を定めるものとする。
(申込者の資格)
第2条 条例第4条に規定する所得の基準は、所得が入居の申込みをする日において、特定優良賃貸住宅の供給の促進に関する法律施行規則(平成5年建設省令第16号)第26条第4号に規定する所得の上限以下とする。
(1) 公営住宅法(昭和26年法律第193号)第8条第1項第1号又は第2号に規定する災害により住宅を失った者
(2) 不良住宅の撤去により住宅を失った者
(3) 公営住宅法第2条第15号に規定する公営住宅建替事業による公営住宅の除却により住宅を失った者
(4) 前各号に掲げる者に準ずる者であって、町長が入居させることが適当であると認めるもの
(1) 公営住宅法施行令(昭和26年政令第240号)第6条の規定により同居親族がない場合でも公営住宅に入居できることとされた者
(2) 前号に掲げる者のほか、町内に住所若しくは勤務場所を有し、又は新たに町内に住所を必要とする者
(1) 所得を証する書類
(2) 住民票の写し(住民基本台帳法(昭和42年法律第81号)第7条第4号に掲げる事項が記載されているものに限る。以下同じ。)
(3) 同居親族がある者にあっては、申込者と同居親族との関係を証する書類
(4) 給与所得者にあっては、勤務先証明書(様式第2号)
(5) 婚姻の予約者がある者にあっては、婚姻予約確認書(様式第3号)
(6) 前各号に掲げるもののほか、町長が必要と認める書類
2 町長は、条例第7条第1項の規定による特定公共賃貸住宅の入居の申込みがあった場合は、当該申込みを行った者の所得について審査し、決定するものとする。
(1) 同居親族に18歳未満の者が3人以上いる者
(2) 配偶者のない者であって、現に20歳未満の者を扶養しているもの
(3) 公営住宅法第29条第1項の規定により公営住宅の明渡しを請求された者
(4) 前3号に掲げる者に準ずる者であって、町長が特に居住の安定を図る必要があると認めるもの
(請書)
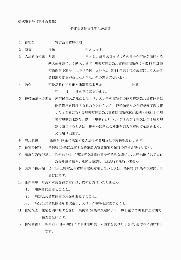
第6条 条例第9条第1項第1号に規定する請書は、特定公共賃貸住宅入居請書(様式第6号)とする。
(1) 連帯保証人の印鑑証明書
(2) 連帯保証人の住民票の写し
(3) 連帯保証人の所得を証する書類
(連帯保証人)
第7条 条例第9条第1項第1号の町長が定める要件は、次の各号に掲げるとおりとする。ただし、町長が特別の事情があると認める場合は、この限りでない。
(1) 原則として町内に住所を有する者であること。
(2) 独立の生計を営む者であること。
(3) 家賃その他の入居者の特定公共賃貸住宅に係る債務を保証する能力を有する者であること。
3 入居者は、連帯保証人の住所又は氏名に変更があったときは、速やかに町長に届け出なければならない。
4 町長は、第2項の規定により承認をした場合は、当該承認の申請を行った入居者に対し書面により通知するものとする。
2 入居者は、その氏名に変更があったときは、速やかに町長に届け出なければならない。
3 条例第11条第2項の規定による通知は、書面により行うものとする。
(家賃の額の端数計算)
第11条 条例第12条第3項の規定により日割計算する家賃の額に100円未満の端数が生じたときは、その端数金額を切り捨てるものとする。
(用途変更の承認)
第14条 条例第20条ただし書の規定による承認を受けようとする入居者は、特定公共賃貸住宅用途変更承認申請書(様式第12号)を町長に提出しなければならない。
2 町長は、条例第20条ただし書の規定による承認をした場合は、当該承認の申請を行った入居者に対しその旨を書面により通知するものとする。
(増改築等の承認)
第15条 条例第21条ただし書の規定による承認を受けようとする入居者は、特定公共賃貸住宅増改築等承認申請書(様式第13号)に増改築等に関する図面その他町長が必要と認める書類を添えて町長に提出しなければならない。
2 町長は、条例第21条ただし書の規定により承認をした場合は、当該承認の申請を行った入居者に対しその旨を書面により通知するものとする。
(1) 所得を証する書類
(2) 入居者との関係を証する書類
2 町長は、条例第22条の規定により承認をした場合は、当該承認の申請を行った入居者に対しその旨を書面により通知するものとする。
3 町長は、入居者が同居させようとする者が同居することにより入居者に係る所得が58万2,000円を超える場合は、条例第22条の規定による承認をすることができない。
4 入居者は、同居親族の氏名に変更があったとき又は同居親族が同居しなくなったときは、7日以内に特定公共賃貸住宅同居親族異動届(様式第15号)に当該事実を証する書類を添えて町長に届け出なければならない。
(同居親族の同居日の制限等)
第17条 入居者は、条例第22条の規定による承認を受けた場合において、その親族が婚姻の予約者以外の者であるときは当該承認を受けた日から7日以内に、その親族が婚姻の予約者であるときは当該承認を受けた日から3月以内に、その親族を同居させなければならない。
(1) 入居者の死亡又は退去を証する書類
(2) 所得を証する書類
(3) 入居者との関係を証する書類
(4) 条例第9条第1項第1号に規定する請書及び第6条第2項各号に掲げる書類
(住宅監理補助員)
第20条 町長は、条例第26条の規定により、特定公共賃貸住宅に住宅監理補助員を置く。
2 住宅監理補助員は、入居者のうちから町長が委嘱する。
3 住宅監理補助員の任期は、1年とする。ただし、再任は妨げない。
4 町長は、住宅監理補助員が次の各号のいずれかに該当するときは、住宅監理補助員の委嘱を解くことができる。
(1) 特定公共賃貸住宅から退去したとき。
(2) 辞任の申出があり、やむを得ないと認めたとき。
(3) 病気等により任務の遂行に支障があると認めたとき。
(4) 前3号に掲げるもののほか、町長が相当の理由があると認めたとき。
5 住宅監理補助員の職務は、次の各号に掲げる事項とする。
(1) 特定公共賃貸住宅に係る文書等の配布
(2) 前号に掲げるもののほか、特定公共賃貸住宅の管理に関し町長が必要と認める事項
(駐車場使用申込書)
第22条 条例第26条の3第1項の規定による駐車場の使用申込みは、第27条で規定する有料駐車場を利用する者とし、特定公共賃貸住宅駐車場使用申込書(様式第21号)に次に掲げる書類を添えて行うものとする。
(1) 自動車検査証の写し(道路運送車両法(昭和26年法律第185号)第58条第2項に掲げる事項が記載されているものに限る。)
(駐車場使用決定通知書兼使用許可書)
第23条 条例第26条の3第7項の規定による駐車場使用決定者(以下「使用決定者」という。)の決定は特定公共賃貸住宅駐車場使用決定通知書兼駐車場使用許可書(様式第22号)により行うものとする。
(駐車場使用請書)
第24条 条例第26条の4第1項第1号の規定する書類は、特定公共賃貸住宅駐車場使用請書(様式第23号)とする。
2 特定公共賃貸住宅駐車場使用請書には、条例第9条第1項第1号に規定する連帯保証人を立て連署しなければならない。ただし、町長が特別の事情があると認める使用決定者については、この限りでない。
3 駐車場使用請書には、次に掲げる書類を添付しなければならない。
(1) 連帯保証人の印鑑証明書
2 町長は、前項の規定により承認をした場合は、当該承認の申請を行った使用者に対し書面により通知するものとする。
(使用承継の承認等)
第26条 使用者の死亡等により、承継の承認を受けようとする者は特定公共賃貸住宅駐車場使用承継承認申請書(様式第25号)を町長に提出しなければならない。
(有料駐車場の使用料)
第27条 条例第26条の5で規定する駐車場の使用料は、1区画2,000円とする。ただし、1世帯につき1台を無料とする。
2 町長は、前項の事務を委任する場合においては、その事務の内容及び期間を定めてこれを行うものとする。
3 町長は、徴収職員に対し、その身分を証する特定公共賃貸住宅収入徴収職員証(様式第28号)を交付する。
4 徴収職員は、特定公共賃貸住宅収入徴収職員証を携帯し、関係人の請求があったときは、これを提示しなければならない。
附則
(施行期日)
1 この規則は、平成15年4月1日から施行する。
(経過措置)
2 この規則の施行の日の前日までに、小野田町特定公共賃貸住宅条例施行規則(平成9年小野田町規則第1号)の規定によりなされた処分、手続その他の行為は、それぞれこの規則の相当規定によりなされた処分、手続その他の行為とみなす。
附則(平成19年3月12日規則第9号)
この規則は、平成19年4月1日から施行する。
附則(令和2年3月2日規則第2号)
この規則は、令和2年4月1日から施行する。
附則(令和4年2月2日規則第2号)
この規則は、令和4年4月1日から施行する。
別表(第10条関係)
住宅名 | 所在地 | 住戸専用面積 (m2) | 所得区分(円) | ||
190,000以上317,000未満 | 317,000以上427,000未満 | 427,000以上582,000以下 | |||
入居者負担額(円) | |||||
下夕川原特定公共賃貸住宅 | 加美町字下夕川原33番地の3 | 96.46 | 51,000 | 53,000 | 56,000 |
97.46 | 51,000 | 53,000 | 56,000 | ||
101.04 | 53,000 | 55,000 | 58,000 | ||




























